-
培生国际认证
-
培生国际认证是培生的重要业务部门,在全球范围向学校和学生提供爱德思Edexcel、BTEC、LCCI等全球通行的学术和职业资格证书,以及PTE、Pearson VUE等多样化的考试测评服务,助力全球的学习者升学或就业。
A-Levels录取结果出炉,果实是最好的诠释
2017-01-26
被誉为世界高考的A-Level课程不仅被世界上的众多知名学府认可,更是以激发学生兴趣为主导的国际课程。
培生爱德思A-Level课程还以其全面独特的教学方法为准留学生提供更加广阔的留学前景,缩短留学适应期。现在我们更是欣喜的看见,培生爱德思A-Level国际课程的丰厚教学果实不仅给我们带来了太多惊喜和感动,也帮助越来越多的学子成就他们的深造梦想!
随着培生爱德思A-Levels考试成绩的陆续公布,我们欣慰的看到众多考生们都凭借着自己的优异成绩收到了世界名校的录取及预录取通知书!这是对培生爱德思A-Levels课程的肯定,但更是对学子们孜孜以求不断努力进取的肯定!
哈尔滨工程大学A-Levels国际课程中心的三位同学凭借自己强势的数理化成绩,被英国多所高校预录取:

青岛孔裔国际公学中的五名杰出学子,也均强势进入“王牌专业”开始他们的学习生涯,无独有偶,孔裔国际公学的成都分校也涌现出了一批被英美名校预录取的优秀学子,其中不乏被多个知名大学预录取的学霸:

A+学院的方怡人同学用其自身事迹告诉我们,只要目标坚定,培生爱德思A-Level当然可以助你成就自己的目标梦想!

培诺教育更是用漂亮的成绩单,带给我们惊喜——全国各地的14位学子被剑桥大学和牛津大学预录取,即将开启他们的崭新人生:

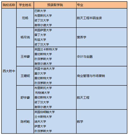
还有西大附中的学霸们,众多的顶尖名校也纷纷像他们抛出橄榄枝,似乎也预示着他们的未来也同样精彩:

哈九国际部的学子们也再创佳绩,名校录取通知书也纷至沓来:

随着全国各地的喜报不断传来,在由衷祝福这些学子的同时,也再次见证了培生爱德思A-Levels课程的切实有效。选择自己喜爱的专业进行学习与培养,以兴趣为主导的主动学习,当然更能取得卓越成效!


登录




京公网安备11010102003204号